Diseño / Escaner 3D
Somos una empresa especializada en digitalización y diseño 3D, creando piezas de acero y maquinado para la industria metal mecánica así como: troqueles, prensas y dispositivos automatizados.


Diseño y Digitalización

Ofrecemos servicios de digitalización y diseño 3D para diversas aplicaciones industriales y comerciales.

Creamos diseñamos y creamos piezas personalizadas y maquinado para cualquier aplicacion y prensas de alta calidad.

Desarrollamos medición a partir de diseño 3D CAD contra las mediciones del escáner y así poder dar resultados de metrología mejoran la eficiencia en su negocio.
Ofrecemos servicio integral
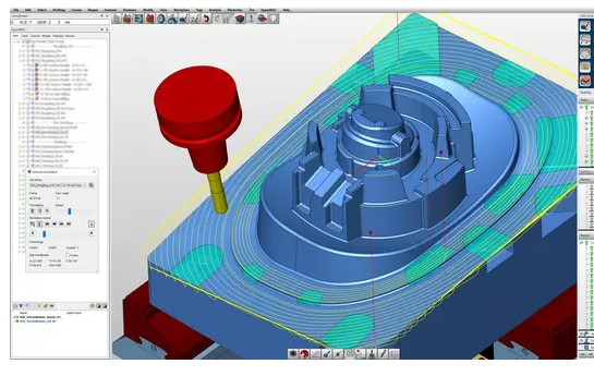
Escaner – Diseño parametrico CAD 3D – Mecanizado CAM

Diseño y Digitalización
Nuestra empresa se especializa en la digitalización y diseño 3D, creando piezas de acero y maquinado para torqueles, prensas y dispositivos automatizados que optimizan la producción industrial.

Soluciones Personalizadas 3D
Ofrecemos soluciones personalizadas en diseño 3D y fabricación de piezas, garantizando calidad y precisión en cada proyecto, adaptándonos a las necesidades específicas de nuestros clientes en la industria.

Innovación en soluciones
Desarrollamos piezas en 3D a partir de sus piezas físicas, para que sus necesidades sean cubiertas de forma integral incluyendo el maquinado contribuyendo al crecimiento y competitividad de nuestros socios comerciales.

Calidad y Precisión
Al integrar el proceso de inicio a pieza terminada se evitan errores de mala información comprometidos con la calidad y precisión, nuestros proyectos de diseño y maquinado cumplen con los más altos estándares.
Diseño 3D Profesional
Transformamos tus ideas en realidad con digitalización y diseño 3D, creando piezas de acero y dispositivos automatizados.